10月20日至21日,中国经济思想史学会第十八届年会在复旦大学召开。我院经济史学系赵晓雷教授、程霖教授、王昉教授、梁捷老师、陈旭东老师、刘凝霜老师等6位老师、经济思想史专业毕业的9位校友以及3位博士后、5位在读博士生参加了会议,是历年来出席中国经济思想史学会年会人数最多的一次。
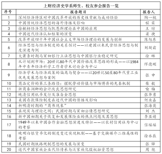
会上,参会师生、校友与国内外同行进行了广泛、深入的学术交流。主题发言环节,我院校友、深圳大学党委副书记陶一桃教授和我院经济史学系系主任程霖教授分别做了题为《深圳经济特区对中国改革开放的历史性贡献与成功经验》和《中国传统经济思想的海外传播及影响》的报告。中青年论坛环节,我院出站博士后、复旦大学历史系张海英教授及校友中国社科院经济研究所缪德刚副研究员、上海社科院经济研究所徐琳副研究员、张申助理研究员分别做了专题报告。此外,我院累计有14名老师、校友、博士后和博士生在分论坛上报告论文,中国政法大学商学院副教授熊金武校友主持了其中一个分论坛。
(陶一桃教授、程霖教授做主题发言) 本届年会还评选出了中国经济思想史学会第十八届年会优秀著作一等奖2项、优秀论文一等奖4项、优秀论文二等奖4项。其中,我院校友云南大学经济学院柴毅老师基于其博士学位论文修订出版的专著《中国古代城市产业发展思想研究》获得优秀著作一等奖,陈旭东老师、刘凝霜老师和我院校友张申助理研究员等3位老师获得论文一等奖,我院博士后、南昌大学历史系刘杰副教授和校友缪德刚副研究员、浙江科技学院经济与管理学院喻梅老师等3位老师获得论文二等奖。 近些年来,我院经济史学系在理论经济学上海市高峰Ⅱ类学科建设计划的支持下,不断深化教育教学改革,严格按照学院“经济理论、量化分析和历史比较”三位一体的经济学拔尖创新人才培养理念和方案开展教学,在微观、宏观和计量经济学知识共性训练的基础上,开展经济史学专业训练,使之既具备扎实经济理论功底,又掌握良好量化史学分析技术,涌现了一批青年学者和高质量学术成果,这在中国经济思想史学会本届年会得到了充分展现。
|
