
回眸耕耘之路
蓄力未来之光
岁聿其莫,新元肇启。回首2025年,经济学院坚持以习近平新时代中国特色社会主义思想为指导,深入学习贯彻党的二十大、二十届四中全会精神和全国教育大会部署,紧密围绕国家发展大局与教育改革要求,对标学院“十四五”任务与“十五五”愿景,全面落实“立德树人”根本任务,团结凝聚全院力量,在党建引领、人才培养、师资布局、科研创新、合作发展、社会服务等方面取得扎实成效。
(部分可点击图片或标题,查看详细图文报道)
PART.01
围绕中心抓党建,抓好党建促发展

经鸿之思
1.深入贯彻中央八项规定精神学习教育系列学习会议




经济学院党委深入开展贯彻中央八项规定精神学习教育,通过召开党委(扩大)会议专题部署,举办读书班暨理论学习中心组学习会深化认识,并邀请刘元春校长、上海市委讲师团“中央八项规定精神学习教育”专家宣讲团成员周锦尉等讲授专题党课。同时,学校纪委“送课上门”开展专题宣讲与警示教育。学院还联合离退休党委、会计学院党委开展专题联组学习,凝聚共识,共同强化学规守纪与作风建设的行动自觉。
2.学习贯彻党的二十届四中全会精神系列专题辅导


2025年11月4日,经济学院邀请武汉大学经济与管理学院颜鹏飞教授围绕“二十届四中全会精神学习暨新质生产力历史逻辑之研究”开展专题辅导;12月30日,经济学院党委与马克思主义学院党委联合举办了“对话:学习贯彻党的二十届四中全会精神”专题辅导暨理论星期二专场学习,邀请教育部国家级人才项目特聘教授、华东理工大学马克思主义学院院长、复旦大学马克思主义经济学中国化研究院院长周文教授作专题辅导。
经鸿之声
1.纪念中国人民抗日战争暨世界反法西斯战争胜利80周年系列活动


在纪念中国人民抗日战争暨世界反法西斯战争胜利80周年之际,上海财经大学经济学院精心组织了集中收看阅兵仪式、学术研讨等系列丰富的活动,引导学院师生共同铭记历史、缅怀先烈。
2.经鸿 · 师说






在经济学院建院25周年暨经济学系建系45周年之际,学院策划推出“经鸿·师说”系列访谈,先后采访裘逸娟、杜恂诚、葛寿昌、胡永刚、何玉长、张明恒六位资深教授,传承老一辈教师的治学风范与师德情怀。
3.2025年度支部书记述职会议

2025年12月29日,经济学院召开2025年度支部书记述职评议会暨党建工作坊。会议紧扣“亮品牌・找短板・促提升”主题,梳理过去一年来各支部党建成效,精准锚定改进方向。
经鸿之行
打造沉浸式、互动式党课






经济学院组织师生党员前往安徽金寨;与会计学院联组走进中共二大会址纪念馆;参观上博东馆与中共四大纪念馆;集体观看爱国主义电影《731》等;面向2025级研究生与本科新生分别开展“行走思政课”,通过实景党课和专题教学,加强师生党员对于红色历史和我国国情的深刻认识,推动理论学习与实践体悟深度融合。
2.制作7期思政微视频,创新红色教育载体





(部分思政微视频封面)
在“从石库门到大别山”等红色调研活动的基础上,经济学院师生拍摄制作了《产业兴金寨 乡村焕新颜》《“农”在黔西》等7期思政微视频 ,并在纪念中国人民抗日战争暨世界反法西斯战争胜利80周年之际推出采访“中国人民抗日战争胜利80周年”纪念章获得者杜兴良老战士的专题片《三晋荣光 晋记匡时》,在校园内外广泛传播。
3.构建区域党建共同体




(部分共建活动)
经济学院组织与静安区军休中心党委、新江湾城街道、五角场街道、新城悦上海总部党支部等开展区域联建共建交流;组织师生走进宝钢环境监测站、临港芯片企业、中信证券等;学院党委书记带队赴进博会,学习进博精神,赋能“一融双高”,以党建为纽带,推动校企地实现深度协同合作。
经鸿之研
1.多个课题获得上海市和校级立项

2025年市教卫党委系统党建研究课题顺利结项;1项校级党建课题立项;3项校级思想政治教育专项立项。
2.“高质量党建研究成果培育”专题辅导暨上海财经大学组织员沙龙

2025年10月16日,“高质量党建研究成果培育”专题辅导暨上海财经大学组织员沙龙在经济学院辅楼402报告厅成功举行。本次活动特邀上海市教卫工作党委系统党建研究会顾问、常务理事、高校专委会秘书长顾继虎教授作专题辅导。
经鸿之粟
经济学院2023级数量经济(中外)班获教育部“立德树人机制综合改革试点班级”
经济学院团委连续4年获得上海财经大学2024-2025学年“五四红旗团委”
学院党委成功申报学校2025年度“伟大工程”示范党课
1个支部入选2025年度上海财经大学“双带头人”教师党支部书记“强国行”专项行动团队
1个支部完成学校样板支部中期评估
师生联合一支部、本科生一支部报送案例分别获评2024年度上海财经大学主题党日活动优秀案例二等奖、三等奖
PART.02
聚焦育人抓质量,以评促建创一流
育人成效
1.谭黎明论文入选2025年当代经济学博士创新项目

2025年11月15日,2025年当代经济学博士创新项目优秀论文最终名单揭晓。2025届博士生谭黎明凭借《分位数回归中的样本选择、内生变量与非线性问题及其应用》一文成功入选。
2.林董林获评第二十五届中国经济学年会博士毕业生“学术新星”

第二十五届中国经济学年会博士毕业生“学术新星”(Job Market Star)评选结果正式发布,博士生林董林入选本届“学术新星”。
3.冯桂媚获上海财经大学第十届研究生“学术之星”奖

经个人申请、学院推荐、专家组现场答辩评审,并经“学术之星”评选工作领导小组审定,博士生冯桂媚获第十届研究生“学术之星”奖。
4.朱湛本科毕业论文在经济学国际二类期刊发表

金融计量专业在读硕士朱湛的合作论文 Ekici's reclaim-proof allocations revisited 在经济学国际二类期刊 Journal of Mathematical Economics 发表。
5.吕庭硕入选上海财经大学第三十二届“十佳女大学生”

2023级本科生吕庭硕入选上海财经大学第三十二届“十佳女大学生”。
招生宣传




学院招生工作平稳运行。本科招生工作中,学院共举办4场线上招生宣讲讲座,1场线上学科讲座,参加75场线下招生咨询会;研究生招生工作中,学院共举办1场线上宣讲,5场线下宣讲,赴企业进行走访宣传8次。
就业工作
1.与会计学院、财税投资学院联合举办招聘会

2025年3月27日,在学校招生就业处的指导下,经济学院与会计学院、财税投资学院联合组织专场招聘会。本次招聘会吸引了70余家知名企业参与,有力地推动了2025届毕业生实现高质量充分就业。
2.职业发展中心开展系列活动


经济学院职业发展中心围绕A股市场、新时代的投行工作等主题,邀请多位业界嘉宾开展讲座,并组织前往复星集团、谷歌上海办公室、金桥股份等多家知名企业开展走访调研,了解行业最新发展趋势和对人才能力素质的要求。
3.携手多家机构共建买方投顾学院与产学研基地

2025年10月28日,经济学院与猫头鹰基金研究院、财联社、华福证券、广发基金、国元证券、山西证券、德邦证券、东吴证券等多家机构,共同举行了买方投顾学院与产学研基地揭牌签约仪式。
4.开展系列访企拓岗活动,拓展就业资源






(部分参访照片)
经济学院组织师生前往市北高新园区、上海智能汽车软件园、长三角G60科创走廊、上海数喆数据科技、猫头鹰基金研究院、达观数据、复兴保德信、谷歌上海办公室、郑州商品交易所、金桥集团、普华永道路等业界一线,促进人才培养与市场需求紧密衔接,拓展就业资源。
“一站式”社区活动






(部分活动照片)
经济学院持续开展“一站式”学生社区活动,依托“经鸿·半月谈”“经鸿之声”等品牌,每月定期开展主题活动,涵盖宿舍安全走访、主题班会、趣味运动会、师生人才培养座谈会等多种类型,2025年累计已举办50场。
教材与课程建设
1. 教育部“101计划”计量经济学教材系列研讨会;“101计划”计量经济学虚拟教研室入选2025年度典型名单



2025年4月3日,经济学院举办“101计划”计量经济学教材定稿会暨“十五五”计量经济学科发展研讨会。8月26日,教育部“101计划”计量经济学课程虚拟教研室举行“101计划”《计量经济学》教材试讲工作研讨会,集思广益优化教材建设展开论证研讨。12月11日,“101计划”计量经济学课程虚拟教研室入选“典型虚拟教研室”,成为全国50个获评典型之一。
2.《中国特色社会主义政治经济学》华东地区高校专场教学研讨会

2025年6月14日,《中国特色社会主义政治经济学》教学研讨会华东地区高校专场”在经济学院成功举办。与会专家围绕中国特色社会主义政治经济学的内容深化、方法创新、人才培养等关键议题提出了富有建设性的思路。
3.1本马工程重点教材已送审,1本马工程教材正式出版

《中国经济史(第二版)
程霖教授主编的第一批新时代教育部马工程重点教材《中国经济思想史》已送审;燕红忠教授参编的马工程教材《中国经济史(第二版)》正式出版。
4.《实验经济学(第二版)》获上海财经大学优秀教材奖特等奖

微观经济学系杜宁华教授主编的《实验经济学(第二版)》教材获上海财经大学优秀教材奖特等奖。
5.8个教材项目立项/结项
经济学院共结项2个教材建设项目、立项5个新的教材建设项目,包含3本数字化教材,出版1本研究生教材,进一步丰富经济学科的教学资源。
6.1门课程入选上海市一流本科课程
2025年1月22日,上海市教育委员会公布2024年度上海高校市级一流本科课程认定结果,经济续学院夏纪军教授的《博弈论与信息经济学》入选上海市一流课程。
7.8门本科课程立项/结项,6门研究生“AI+”课程立项
本科课程建设方面,学院共结项4门课程、立项4门课程,1门课程入选上海市一流本科课程,3门课程入选校一流本科课程。研究生课程建设方面,学院立项6门校研究生“AI+课程”,在数智化学科建设上取得重要突破。
通过本科教学评估

高标准、高质量完成本科教育教学审核评估工作,顺利通过评估验收。筹备阶段,以“钉钉子”精神对教学材料、考试考核、毕业论文等核心支撑材料开展多轮拉网式自查整改。评估期间,以扎实的教学管理基础、规范的材料整理水平和良好的人才培养成效,赢得专家组认可。
PART.03
问道前沿攀高峰,扎根国情献良方
论文发表
教师发表国际三类及以上期刊论文60篇(国际一类及以上13篇);国内权威A/B期刊论文25篇(权威A及以上期刊6篇),包括1篇《中国社会科学》和2篇《经济研究》;在《中国社会科学报》《文汇报》《光明日报》等权威报纸发表文章11篇。

(国际一类论文一览)

(权威A类及以上论文一览)
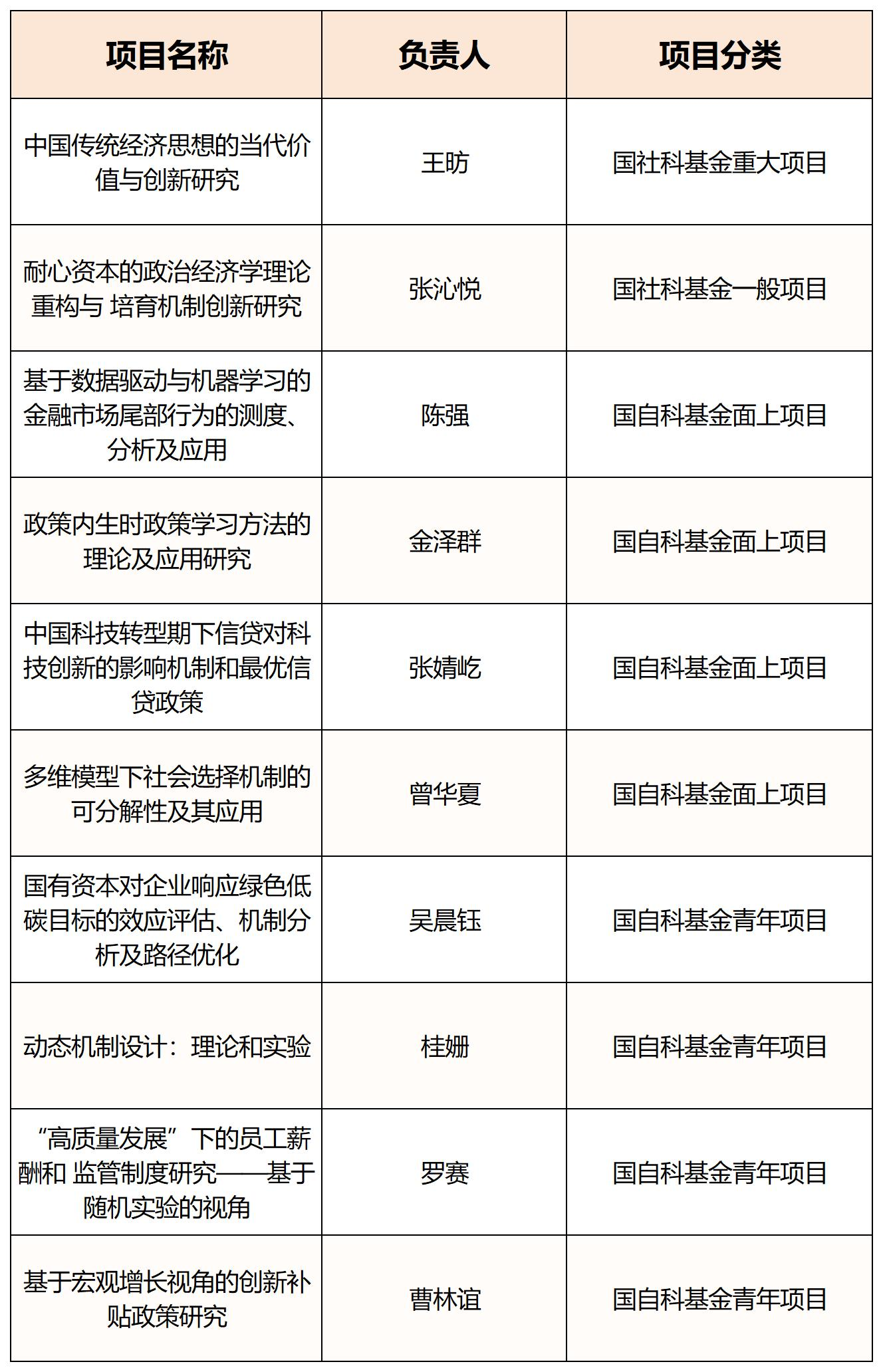
国家级课题
经济学院共有10项国家级项目,包括1项国社科基金重大项目,1项国社科基金一般项目,8项国自科基金项目;6项省部级项目。

(国家级课题一览)
荣誉奖项
7位老师获评上海市第十七届哲学社会科学优秀成果奖,包括学科学术优秀成果奖一等奖2项、二等奖5项;1位老师获评贵州省自然科学奖。

(教师科研获奖情况一览)
著作出版与决策咨询
1. 出版12部著作,5篇决策咨询被采用

(出版专著一览)
出版12部著作,其中1项为省教育厅社科项目。学院教师撰写的5篇决策咨询研究成果被部委内参采用,3篇被中办、国办刊载。
2. 《中国传统经济思想的历史地位与现代价值》正式出版

上海财经大学经济学院程霖教授等著《中国传统经济思想的历史地位与现代价值》,由科学出版社正式出版,全书共93.5万字,该著作入选2024年度国家哲学社会科学成果文库。
PART.04
精准引育筑高地,涵育师德强根基
1.新增7人入选人才计划

(新增入选人才情况一览)
经济学院新增教育部国家级人才项目特聘教授、青年学者及曙光学者、上海领军人才(海外青年)、东方英才青年学者、晨光学者各1人。
2.7位新老师加入经济学院

经济学院新引进7位教师,其中政治经济学系1人,经济史学系1人,计量经济学系2人,宏观经济学系1人,劳动经济学系1人,资源与环境经济学系1人。
3.9位教职工获得多项荣誉奖励

2025年9月9日,上海财经大学对2024-2025年度各项荣誉获得者进行表彰。经济学院王昉老师获“教书育人标兵提名奖”,杜宁华老师获“申万宏源奖教金”,王佳瑞老师、杨凯老师、杨哲老师、张燕老师、陈旭东老师、陈媛媛老师、葛溪羽老师获“校先进工作者”。
4.匡时青年 · 拓航之“人才工作沙龙”活动走进经济学院

2025年6月17日,党委教师工作部(人才工作办公室)主办的“人才工作沙龙”活动走进经济学院,为学院开展师德师风工作培训及校内外人才项目宣讲。
5.退休教师荣休仪式

2025年1月9日,经济学院退休教师荣休仪式在辅楼402报告厅举行,退休教师代表李春琦、张明恒、叶正茂出席,学院全体教职工参加。
6.多位教师在校运会上取得佳绩
校运会上,我院教职工获中年女子跳远第一名、青年女子跳高第一名、落地成盒项目获第二名、青年女子1500米获第三名;青年男子1500米第三名。
PART.05
对话世界拓交流,开放办学促交融
经济学院出访71人次,接待来访40人次;开展国际学术会议5场,国内学术会议21场;举办高水平学术讲座72场。
重要学术会议
1.中华外国经济学说研究会第33届学术年会

2025年4月19 - 20日,中华外国经济学说研究会第33届学术年会在上海财经大学举办。上海财经大学校长、党委副书记刘元春教授和学会会长、中国社会科学评价研究院副院长胡乐明教授在开幕式致辞,学会名誉会长、中国社会科学院学部委员程恩富教授作主旨报告。
2.华人环境与资源经济学家协会第四届年会暨上财环境与资源经济学论坛

2025年5月16 - 18日,“华人环境与资源经济学家协会第四届年会暨上财环境与资源经济学论坛”在上海财经大学举行。来自美国康奈尔大学、新加坡国立大学、北京大学、生态环境部等海内外知名高校和科研机构的200余位专家学者参加会议
3.2025 Shanghai Workshop of Behavioral and Experimental Economics

2025年6月5 - 6日,2025 Shanghai Workshop of Behavioral and Experimental Economics 在经济学院举行,特邀阿姆斯特丹大学教授Jeroen van de Ven和苏黎世大学教授Bjorn Bartling两位嘉宾作主旨演讲。
4.2025 Shanghai Macroeconomics Workshop

2025年6月16 - 17日,第十三届Shanghai Macroeconomics Workshop在经济学院举行,旨在通过高水平的学术交流,推动宏观经济学研究的合作与发展。
5.2025 Shanghai Microeconomics Workshop

2025年6月20 - 21日,2025 Shanghai Microeconomics Workshop在经济学院举行,邀请了美国斯坦福大学、普林斯顿大学、香港中文大学(深圳)、上海交通大学等海内外高校学者演讲。
6.2025 Shanghai Econometrics Workshop

2025年6月24 - 25日,由上海财经大学经济学院和数理经济学教育部重点实验室联合主办的 2025 Shanghai Econometrics Workshop: Network and Spatial Econometrics成功召开,旨在通过高水平的学术交流,推动计量经济学研究的合作发展。
7.纪念抗战80周年与中国式现代化视域下经济史学的创新学术研讨会暨中国经济史学会第九届会员代表大会

2025年8月29 - 31日,“纪念抗战胜利80周年与中国式现代化视阈下的经济史学的创新”学术研讨会暨中国经济史学会第九届会员代表大会在经济学院召开。
PART.06
内联校友筑平台,外拓合作汇资源
1.首届青年博士校友论坛

2025年1月11日,由上海财经大学经济学院主办,上海财经大学经济学院校友会、上海财经大学经济学院研究生会承办的“经济学院首届青年博士校友论坛”顺利举行。论坛以“凝聚校友智慧力量,赋能学生卓越成长”为主题。
2.经院建院25周年暨经济学系建系45周年校友返校活动

2025年4月12日,经济学院举办建院25周年暨经济学系建系45周年校友返校活动。学院老教师代表、校友代表以及领导班子成员和师生代表齐聚一堂。
3.2005级经济学本科班入校20周年返校活动

2025年9月13日,经济学院2005级经济学本科班校友重返学院,举办入校20周年返校活动,共忆青春年华。
4.2024级、2025级专硕兼职导师、校友领航导师交流会暨新聘导师授聘仪式


2025年5月25日、11月9日,经济学院分别举办2024级、2025级专业硕士兼职导师、校友领航导师交流会暨新聘导师授聘仪式。来自券商、基金等领域的校外兼职导师齐聚上财,与金融专业硕士分享从业感悟与择业规划。
5.校友杂志《如水汇》第六期刊发

经济学院校友杂志《如水汇》第六期刊发,杂志聚焦年度产学研融合、校友协同育人成果,记录了学院合作发展方面系列活动。
6.多家国内外院校、企业来访交流



英国伦敦国王学院、中南财经政法大学经济学院,东方证券及金仕达公司等校企代表团陆续来访我院调研交流,共话未来发展合作。
7.上财经济学院与山西省霍州市人民政府市校合作交流座谈会

2025年11月22日,山西省霍州市人民政府与上海财经大学经济学院市校合作交流座谈会在经济学院举行。霍州市委副书记、市长张可新,市委常委、组织部长、党校校长郭婧等一行7人来我院交流。
PART.07
传道授业享成果,资政启民哺社会
1.第十七届全国研究生暑期学校暨第十九届全国高校教师暑期师资进修班

2025年7月7日,上海财经大学第十七届全国研究生暑期学校暨第十九届全国高校教师暑期师资进修班——“现代经济学前沿问题研究”讲座系列项目开学典礼顺利举办。
2.上海财经大学中国宏观经济研究中心揭牌成立,举办4场论坛




上海财经大学中国宏观经济研究中心于2025年4月揭牌成立,每季度定期举办宏观论坛,发表宏观经济报告4份,中心专家合作的2份决策咨询报告获中办采用。
3.数理经济学教育部重点实验室赋能金融科技新发展
数理经济学教育部重点实验室在金融科技领域取得系列突破,先后推出国内首个金融大模型测评体系FinEval与金融推理大模型Fin-R1-Pro,为行业智能化转型树立新标杆。
4.第十二届城市的未来:外来儿童教育政策研讨会暨校长论坛

2025年11月22日,第十二届城市的未来:外来儿童教育政策研讨会暨校长论坛举行,围绕“儿童能力发展:制度与环境”“随迁子女:流动经历与发展趋势”“流动儿童的社会支持:学校与公益组织”等主题开展深入研讨与交流。
5.冒佩华等师生参与中宣部理论局新书编写
政治经济学系冒佩华教授、郎旭华助理研究员、杨浩宇博士、朱静博士参与编写2025年“理论热点面对面”通俗理论读物《创新实干促发展》,负责“大显身手正当其时——如何促进我国民营经济发展壮大?”章节初稿起草和修改工作。
6.教师代表积极参政议政、建言献策
上海市人大代表、经济学院副院长燕红忠,杨浦区人大代表、经济学院副院长陈媛媛分别在上海市第十六届人民代表大会第三次会议、上海市杨浦区第十七届人民代表大会第七次会议期间,积极解读政府工作报告数据,聚焦民生实事建言献策。

载过往之耕耘,励未来之笃行。立足新起点,经济学院将胸怀“国之大者”,以更高站位、更宽视野谋划发展蓝图,以更加昂扬的姿态团结奋进,为服务国家战略需求、构建中国特色经济学理论体系、培养堪当民族复兴大任的时代新人而接续奋斗。
愿新岁:
经邦济世承薪火,
博学笃行拓新程。

供稿、供图、编辑 | 杜雨晴
审核 | 林立国

